GuardDuty screams about a phishing domain. The node looks fine — no malware, no stolen creds. Often the real story is simpler: your app looked up a URL someone pasted in a message, and that hostname is on a threat list. The alert is still “true” (DNS to a bad name happened), but it is not a hacked cluster.

The uncomfortable part: if you resolve or fetch any user URL with no checks, you also open the door to SSRF — for example a link to 169.254.169.254 (instance metadata) from a worker that uses the node’s IAM role. That is a bigger problem than one noisy finding.


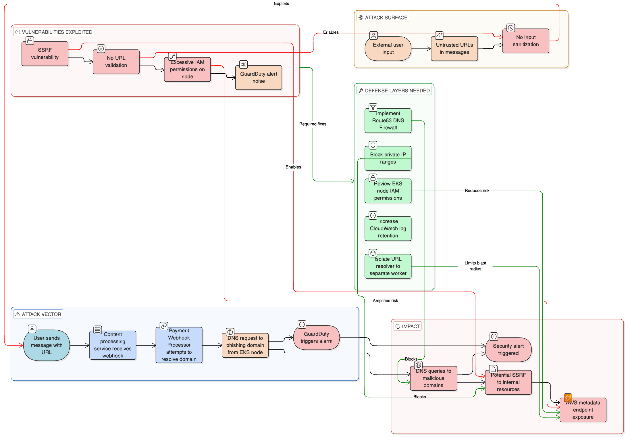
What actually happened (typical chain)

  1. User sends text with a link (e.g. a shady .cn domain).
  2. A webhook or message handler picks it up in EKS.
  3. Some code path (preview, image, “unfurl”) resolves the hostname or pulls the page.
  4. DNS goes out from the node where the pod runs.
  5. GuardDuty fires because that domain matches phishing/malware intel.

So: no infection required — just DNS toward a flagged name.


Quick checks when you investigate

App logs — usually the fastest. You should see the same hostname as in the finding, tied to a request or message id:

1
msg="fetch_preview" url="https://phish-example.cn/..." request_id=abc123

From a pod (sanity check):

1
dig +short phish-example.cn A

Before DNS Firewall: you get real A records. After you block the domain in Route 53 Resolver DNS Firewall, behavior depends on your resolver setup (often empty answer or no resolution).

GuardDuty — you will see the domain, instance, VPC, severity. The exact finding type string varies; the important bit is DNS_REQUEST + domain name. Example shape:

 1
 2
 3
 4
 5
 6
 7
 8
 9
10
{
  "Types": ["Trojan:EC2/PhishingDomain!DNS"],
  "Severity": { "Label": "HIGH" },
  "Service": {
    "Action": {
      "ActionType": "DNS_REQUEST",
      "DnsRequestAction": { "Domain": "phish-example.cn" }
    }
  }
}

Fix the app: do not follow private / metadata URLs

Block these before you resolve or fetch: 10.0.0.0/8, 172.16.0.0/12, 192.168.0.0/16, 127.0.0.0/8, and 169.254.0.0/16 (covers 169.254.169.254 metadata).

Minimal Python idea — resolve host to IPs, reject bad ranges:

 1
 2
 3
 4
 5
 6
 7
 8
 9
10
11
12
13
14
15
16
17
18
19
import ipaddress
import socket
from urllib.parse import urlparse

def ips(hostname):
    return {ipaddress.ip_address(x[4][0])
            for x in socket.getaddrinfo(hostname, None, socket.AF_INET)}

def ok_url(url):
    p = urlparse(url)
    if p.scheme not in ("http", "https") or not p.hostname:
        return False
    for ip in ips(p.hostname):
        # private LAN, localhost, link-local (includes 169.254.169.254 metadata)
        if ip.is_private or ip.is_loopback or ip.is_link_local:
            return False
    return True

print(ok_url("http://169.254.169.254/latest/meta-data/"))  # False

In production you still want timeouts, redirect limits, and egress rules — DNS rebinding can bite you if you only check the first hop.


Fix the noise: Route 53 DNS Firewall

Use AWS managed domain lists (malware + aggregate threat) in a firewall rule group, then attach it to the VPC where EKS nodes live. Docs: managed domain lists.

Sketch:

 1
 2
 3
 4
 5
 6
 7
 8
 9
10
11
12
13
aws route53resolver list-firewall-domain-lists --region "$AWS_REGION" \
  --query "FirewallDomainLists[?ManagedOwnerName=='Route53 Resolver']" --output table

RFG=$(aws route53resolver create-firewall-rule-group --region "$AWS_REGION" \
  --name "block-known-bad-domains" --query FirewallRuleGroup.Id --output text)

# plug LIST_ID from the table (e.g. malware managed list)
aws route53resolver create-firewall-rule --region "$AWS_REGION" \
  --firewall-rule-group-id "$RFG" --firewall-domain-list-id "LIST_ID" \
  --priority 100 --action BLOCK --name "malware-list"

aws route53resolver associate-firewall-rule-group --region "$AWS_REGION" \
  --firewall-rule-group-id "$RFG" --vpc-id "$VPC_ID" --priority 101 --name "eks-vpc"

That stops a lot of known-bad names at DNS, before your app even opens TCP.


Bigger win: move “fetch user URLs” to a small worker

Run preview / URL fetch in a separate job with narrow egress and minimal IAM — not on the same path as your main API on nodes that carry fat instance roles.


Practical notes

  • Check application logs first when GuardDuty names a domain; it saves hours.
  • Raise EKS control plane log retention if yours is short — old node events disappear fast.
  • Shrink node IAM — SSRF to metadata is about credentials, not only alerts.
  • User-supplied links will eventually hit phishing lists; document that so people do not treat every DNS finding as an incident.

The diagram above is the same story in one screen: how the traffic flows, what breaks, what to add. False positive for “we are hacked,” real work on SSRF, DNS, and IAM.